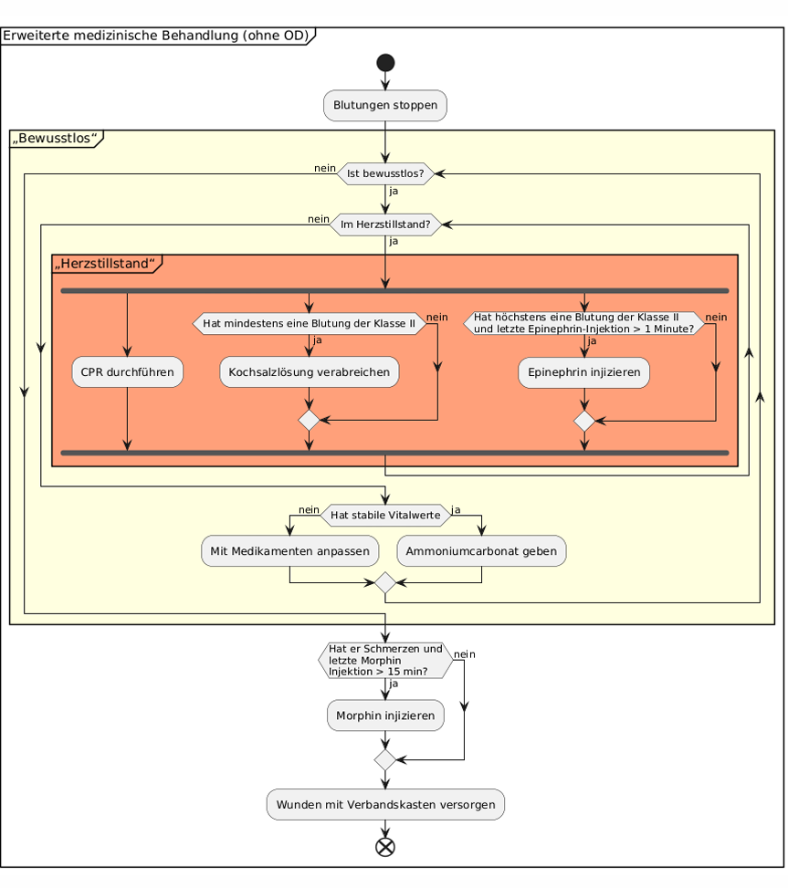
Erste Hilfe
1. Blutungen stoppen
Die erste Maßnahme ist immer, Blutungen zu stoppen.
2. Ist der Patient bewusstlos?
- Wenn nein, keine weiteren Sofortmaßnahmen erforderlich.
- Wenn ja, überprüfe, ob der Patient einen Herzstillstand hat.
3. Befindet sich der Patient im Herzstillstand?
- Wenn nein, fahre mit der Medikamentenbehandlung oder Überwachung der Vitalzeichen fort.
- Wenn ja, gehe zu den Herzstillstandsmaßnahmen über.
4. Herzstillstand behandeln
• Hat der Patient mindestens eine Klasse III-Blutung?
Ja: Führe CPR (Herz-Lungen-Wiederbelebung) durch und verabreiche Kochsalzlösung.
Nein:
Hat der Patient höchstens eine Klasse II-Blutung und ist die letzte Epinephrin-Injektion mehr als eine Minute her?
- Ja: Verabreiche Epinephrin, um die Chancen auf Wiederbelebung zu erhöhen.
- Nein: Führe CPR fort und überprüfe die Vitalzeichen regelmäßig.
5. Hat der Patient stabile Vitalzeichen?
• Wenn nein, passe die Medikamente an, um die Vitalzeichen zu stabilisieren.
• Wenn ja, verabreiche Ammoniumcarbonate, um das Bewusstsein wiederherzustellen.
6. Hat der Patient Schmerzen?
• Wenn der Patient Schmerzen hat und die letzte Morphin-Injektion mehr als 15 Minuten zurückliegt, verabreiche Morphin zur Schmerzlinderung.
7. Wunden heilen
Nachdem der Patient stabil ist, können Wunden mit einem medizinischen Koffer versorgt werden. ACE MEDICAL PROTOTYPES MO

No comments to display
No comments to display